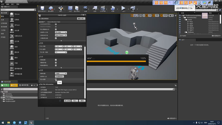
导入meshes后,注意这两点,一点是自动生成碰撞;一点是生成光照贴图UV
重要和冬天
发布于2022-10-05 15:49:24
这块需要注意的是材质:搜索位置 不搜索 材质导入法 不创建材质 导入纹理 不导入
0
相关笔记
-
0个点赞
-
0个点赞
-
0个点赞
-
1个点赞
-
1个点赞

