3dsmax的世界舞台中心与规范
蓬莱
发布于2023-04-09 21:49:59
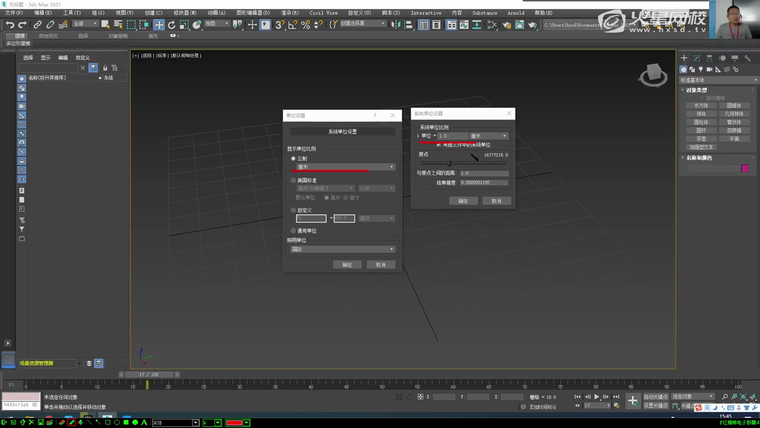
菜单界面,自定义,单位设置,显示比例和系统单位比例改为相同的数值,通用为厘米。(系统单位数值必须改)
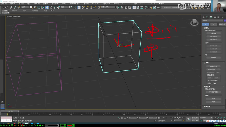
坐标轴(0,0,0),世界的舞台,起始点,定位一个模型在世界中的位置。(虚幻只认世界舞台)
模型的中心点
模型中心与世界中心重合才能在虚幻中运行
项目初期发到项目规范里,如果有美工找美工改
0
相关笔记
-
0个点赞
-
0个点赞
-
0个点赞
-
1个点赞
-
0个点赞

